888¼¯Íŵç×ÓÓÎÏ·
XGD Group Offerings
NEXGO
JLPay Co., Ltd.
ÖÐ
/
EN
HOME
ABOUT XGD
INDUSTRY
NEWS
INVESTORS
CAREERS
XGD Group Offerings
NEXGO
JLPay Co., Ltd.
About XGD
ABOUT XGD
Clean XGD
Group Overview
Team Introduction
Memorabilia
Culture and Values
Sustainable Development
Clean XGD
Contact Us
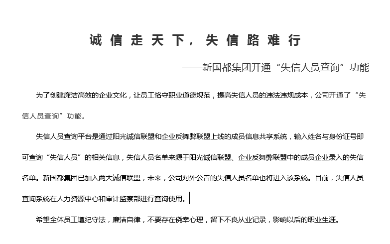
³ÏÐÅ×ßÌìÏ£¬£¬£¬£¬Ê§Ô¼Â·ÄÑÐÐ--888¼¯Íŵç×ÓÓÎÏ·¿ªÍ¨¡°Ê§Ô¼Ö°Ô±ÅÌÎÊ¡±¹¦Ð§
2019.08.22
Back To List
SINCE 2001
XGD INC.
Create Better Lives
Leading Payment Technology Company
2001-2023
XGD Memorabilia
Copyright ? 2001-2021 XGD INC.
ICP: 17103483
Support
Legal Notice
Privacy Policy
Sitemap
Contact Us
¡¾ÍøÕ¾µØÍ¼¡¿
¡¾sitemap¡¿